
UrbanLeap is an e-procurement desktop application for the public sector. I created the MVP in 2020 and am the only designer on the team.
The Product and Customer Success (CS) teams noticed a trend in vendor feedback regarding the quality of solicitations. The solicitations contained typos or lacked substantive information. These issues compromised vendors’ interest in submitting bids.
Without creating a competitive landscape, agencies risk project failure, which can have significant consequences such as re-bidding, losing budget, or prolonging the lack of city services to residents. Not to mention that creating good outcomes is one of the company’s primary value propositions and how we earn revenue!
TDLR; We needed to help users pay closer attention.
Only product designer.
Responsible for end to end design.
1 Product Manager (PM)
2 Engineers (Eng)
4 weeks
from initiation to implementation
Our business goal was to reduce the number of published solicitations with issues from 100% to 50%. The metrics we are evaluating this against are:
This project was just recently released. We have only seen an increase in the vendor NPS (8/10), and no vendors have reported errors. However, it is too early to tell if it is attributable to this specific sprint.
.png)
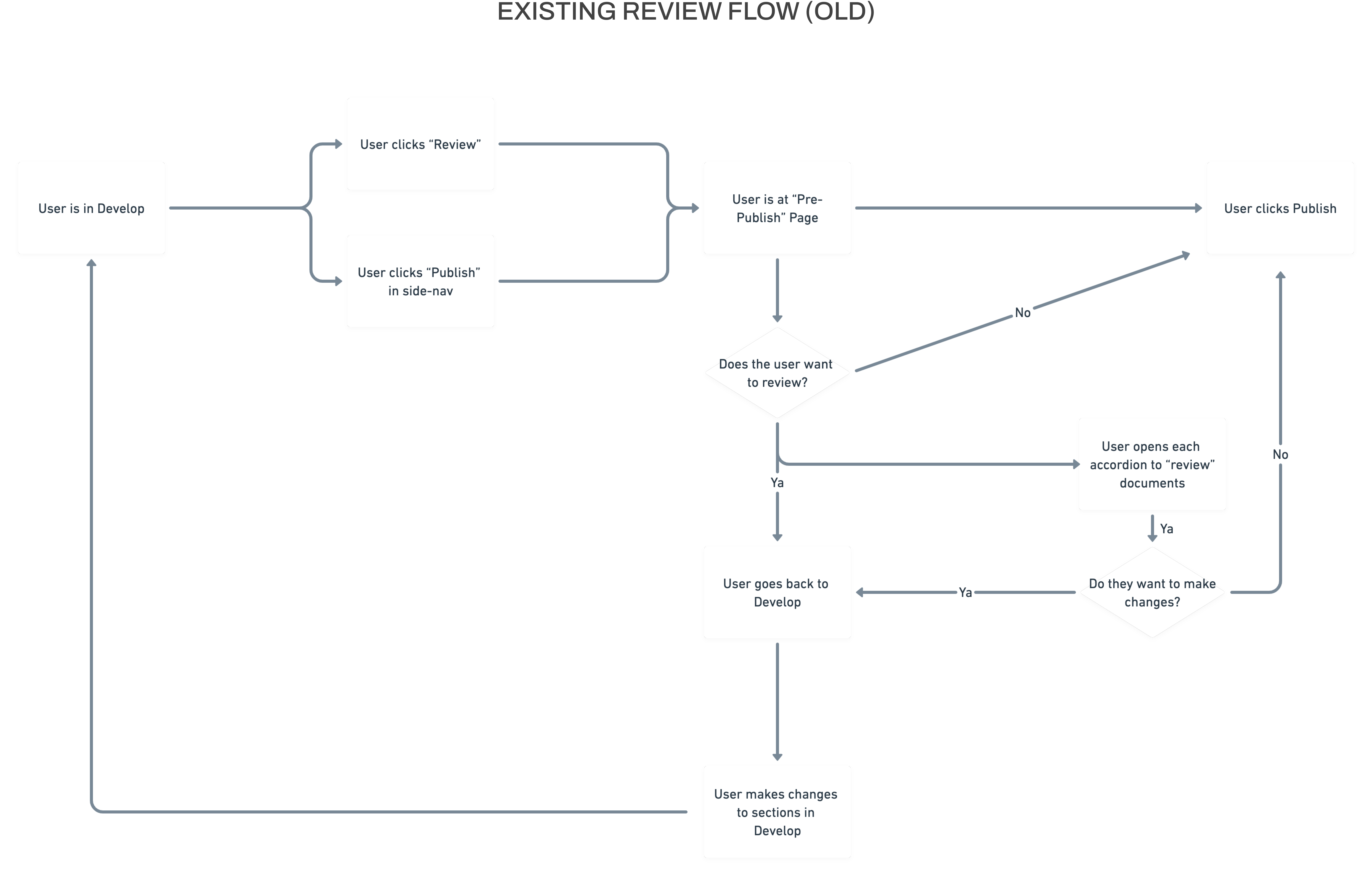
The Product Manager and I thematically separated the data we collected on the most frequent user mistakes as told by vendors and CS. Five thematic errors surfaced, but no one error seemed to be the issue. Facing a dead-end, we took a step back and identified the overarching theme running through all of these mistakes was the failure to review closely before publishing.
.png)
“Do you have a bond form for your bid bond? … None of this is stated in the [document]. And it needs to be included for a bond.” - A frustrated vendor
On top of that, our analytics tool showed that only one user leveraged the existing review flow in the past three months. It was clear the current process wasn't working. People were going through the motions. Instead, I considered what would make people stop and think about their work?
Changing this "Review" flow had adjacent impacts such as:
- Empty states
- Moving a different flow (overriding documentation) to a new page


Before designing the screens, I wanted to keep the following two things in mind.
- Publishing is a big deal. It's an action that the user can't take back because it triggers legal procedures.
- Users need to stop and think. Drafting solicitations aren't the average user's day job.
I interviewed & tested 5 people. Based on their feedback, I made the following 3 big changes.
.png)
.png)
.png)

We have seen an increase in the vendor NPS (8/10). But it is too early to tell if it is attributable to this specific sprint. Next time I would:
- Speak with more vendors to better understand their perspective on why they weren’t bidding on solicitations. We relied heavily on the optional information that vendors provided to us and on the internal team members who spoke with them
- Visualize a timeline for the schedule
- Make certain timeline input fields necessary
.png)